Existen una variedad de técnicas para escribir un guion para cine. Hay desde libros, páginas de internet, videos en YouTube hasta seminarios y talleres. Más que técnicas se podría decir que son fórmulas y todas, más o menos, son similares.
¿Por qué existen estas técnicas? De todas las formas de expresión escrita (novela, cuento, poesía, etc.) quizás la más técnica sea la escritura de guiones para cine, televisión y teatro. Desde la prosa y la descripción de los espacios donde suceden las acciones es diferente, digamos, de la novela.
La narrativa del guion de cine y sus diálogos se debe de pensar en acciones; esto complica a muchos a la hora de escribir. Esta es la razón, además de la actual popularidad, por la que se ofrecen talleres que enseñan técnicas para facilitar el proceso de escritura de guion.
Cada técnica tiene su encanto y si queremos adoptar una, lo lógico es que probemos todas las que podamos hasta encontrar una que nos acomodé, o crear una propia.
Este artículo está enfocado en dar un resumen de la técnica nutshell (The Nutshell Technique) de Jill Chamberlain. Es una técnica, sencilla y práctica, que explica de manera concisa el trayecto que debe de recorrer el protagonista en una historia. Su libro es interesante, donde presenta ejemplos muy claros para una mejor comprensión de su técnica.
Defectos y fortalezas.
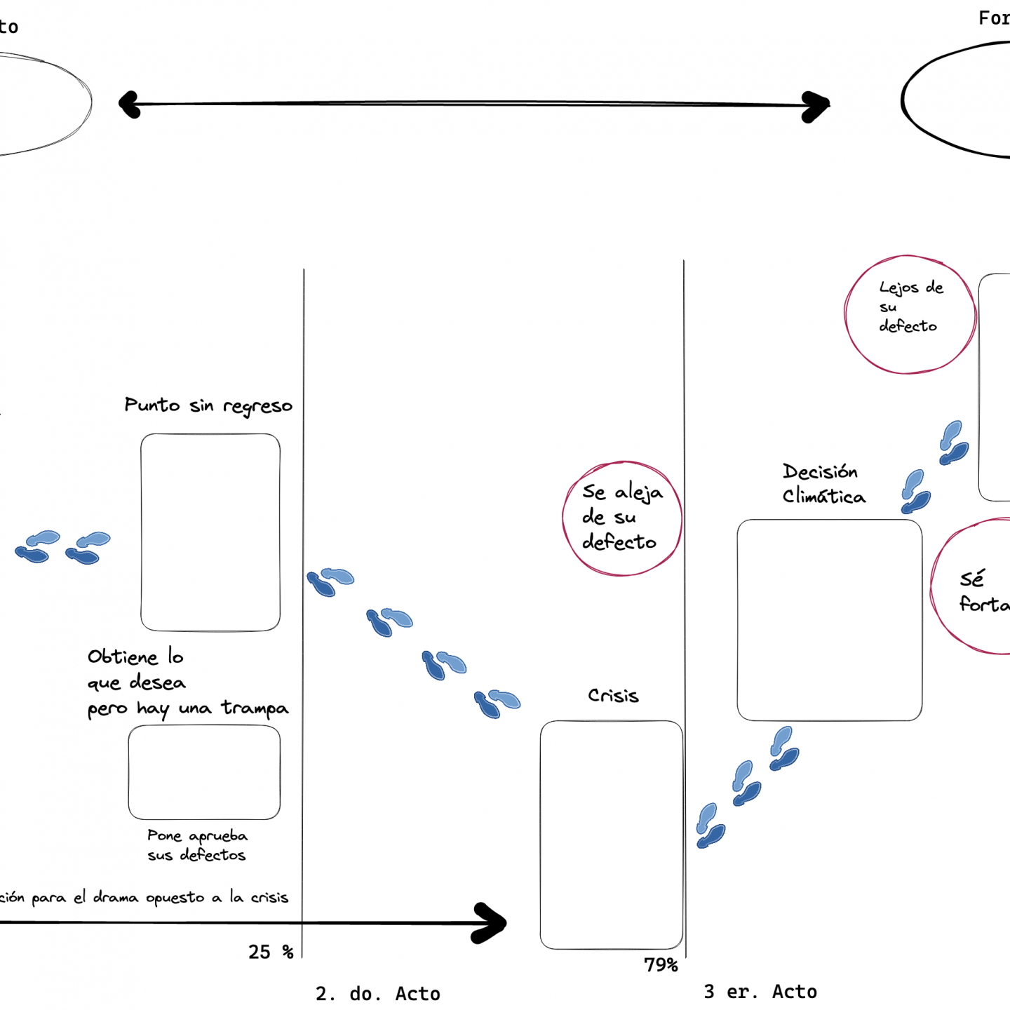
Una de las características de la técnica Nutshell es su manera lacónica para abordar desde un principio nuestra historia. Parte de la idea aristotélica para clasificar las historias, comedio o tragedia. Cuando el protagonista de la historia alcanza sus objetivos y, en el proceso, tiene un aprendizaje, es una comedia. Cuando el protagonista, a pesar de la oportunidad que se le presenta en la historia para aprender y crecer, no lo hace y no alcanza sus objetivos, es una tragedia.
Para determinar género de la historia, lo primero a hacer, es decidir cuál es el defecto de nuestro protagonista. Establecido este, podemos identificar cuál será la fortaleza que debe de alcanzar a lo largo de su recorrido.
Para comenzar el bosquejo de nuestro guion, no es importante tener en claro las fallas y fortalezas del protagonista; estas las podemos determinar a lo largo del trabajo previo. Pero sí deben de existir al momento en que comencemos a escribir.
Estructura.
Jill Chamberlain habla de siete instancias que debe de cruzar el protagonista. Estas son necesarias para que el héroe tenga una transformación —sin esta, ¿para qué alguien querría ver una película?—.
El protagonista.
Toda historia comienza con alguien en busca de algo. Quizás optemos porque nuestro protagonista ignora lo que busca, pero el público sí lo debe de saber. Para mostrar esto, debemos imprimir, en la imaginación colectiva del espectador, la imagen del protagonista. Esta se construye a través de sus fallas o defectos de carácter.
Lo que desea.
Descritos los defectos de carácter del protagonista, asentamos lo que desea. Así damos fundamentos al público para tener empatía con nuestro protagonista. Ya que, para lograr obtener lo que quiere, tiene que superar sus miedos, fallas o defectos.
Punto sin regreso.
El protagonista inicia su aventura para llegar a un momento cumbre en la historia, se le conoce comúnmente como primer plot point. Por lo general, es una decisión que marca el punto de no regreso. Esto es, al llegar a esta intersección del camino, sin importar que rumbo escoja, ya no podrá regresar a su misma situación o condición que existía antes de tomar esa decisión.
Obtiene los que desea, pero hay una trampa.
El protagonista logra, a través de su decisión, obtener —solo en apariencia— aquello que desea, pero existe una trampa la cual pondrá a prueba sus convicciones, principios y/o valores. Tiene que superar la trampa para lograr el éxito que hemos propuesto en la instancia “lo que desea”. En historias donde se reta la ética de un personaje, normalmente, se ponen a prueba estos tres conceptos a la vez.
Las tres instancias que acabo de describir, preparan al espectador para presenciar el inicio de la transformación del protagonista. En el momento que mostramos la trampa es donde da inicio el segundo acto.
Crisis.
Todo el segundo acto es el desarrollo de la tortura que sufre el protagonista debido a la decisión que tomó en el primer acto. Mostramos el debate —interno o externo— que enfrenta por alcanzar sus objetivos; obtener aquello que desea. Aquí mostramos que tanto está dispuesto el protagonista a sacrificar, o cambiar, para lograr sus metas.
Dos puntos que debemos de tomar en cuanta en este acto o en la transición de “obtiene lo que desea, pero hay una trampa” a la “crisis” es que, dependiendo del tipo de historia que estemos trabajando —tragedia o comedia—, el protagonista se aleja o acerca de sus defectos o fallas. Esto es, en caso de ser tragedia, los defectos o fallas del protagonista, se imponen a sus deseos. En la comedia es, al contrario, el sacrificio para obtener lo que desea, demanda que cambie, que crezca, entonces debe de alejarse de sus defectos o fallas. Crece el personaje, fortalece su carácter.
Decisión climática.
El debate del protagonista entre transformarse o continuar con sus defectos de carácter lo lleva a la instancia en la que debe de tomar una decisión final. El resultado de esta decisión será la que lo condenará (tragedia) o hará triunfará (comedia). La presentación de esta elección tiene que ser clara, concisa y dramática.
Hago énfasis en estos tres puntos porque muchas veces se opta por mostrar, en una larga secuencia, al protagonista con un conflicto interno. De mostrar al público que tiene tiempo el protagonista, será igual a darle opciones y, de tener opciones, cualquier decisión que terminé por tomar sería absurda, ya que le arrebataríamos al espectador el drama de este momento. Si deseamos dar opciones y tiempo lo tenemos que establecer en la primera decisión, en el “punto sin regreso”. La idea es orillar al personaje a este punto en que debe de tomar una resolución y no darle tiempo. Una pistola en la sien, figurativamente.
Última etapa.
Concluimos si el personaje tuvo éxito y se transformó (comedia) o no sufrió cambios ni aprendió una valiosa lección, por lo cual, no obtiene lo que desea (tragedia). Una de las cosas más importantes a mostrar es que, nuestro protagonista, logró transformarse, superó sus fallas, defectos y resurge fortalecido, como el ave fénix. Por supuesto, en la tragedia sería al contrario, sus defectos son lo que lo sentencia y lo llevan al fracaso.
Conclusiones.
Como mencioné, la técnica nutshell es una herramienta sencilla que nos ayuda desde la construcción de nuestro bosquejo hasta la escritura del guion. Jill Chamberlain en su libro y talleres da ejemplos de películas para exponer cada instancia por las que tiene que pasar el protagonista.
Recordemos que para escribir no existen reglas, de existir ya habría un libro que las expusiera. Esta técnica, como cualquier otra, solamente es una herramienta y no es definitiva. El escritor puede tomarla y utilizarla, tal y como lo dice su creadora, o puede crear un Frankenstein con distintas técnicas y herramientas.
